¿Alguna vez te has preguntado cómo es que una empresa hace que los productos o servicios adquiridos lleguen hasta ti rápidamente o que estos sobrepasen las expectativas que tenías al momento de hacer la compra? La consecución de estos resultados y mucho más es gracias a la gestión de operaciones de la compañía.
La gestión de operaciones es un factor importante en una marca, pues evita que los clientes se vayan a la competencia. Además, busca que no existan experiencias desagradables debido a la falta de una estrategia eficaz que atienda las necesidades o problemas de tus compradores.
En este artículo, te indicamos qué es una gestión de operaciones y la importancia de hacerla de manera correcta.
- Qué es la gestión de operaciones
- Para qué sirve la gestión de operaciones
- Tipos de gestión de operaciones
- Características de la gestión de operaciones
- Los 9 principios de la gestión de operaciones
- Responsabilidades de la gestión de operaciones
- Indicadores de gestión operativa
- Herramientas de gestión de operaciones
- Cómo optimizar tu gestión de operaciones con HubSpot
Qué es la gestión de operaciones
La gestión de operaciones es el conjunto de estrategias, planes y acciones que se llevan a cabo para que una empresa funcione de manera óptima. Su objetivo es lograr un eficiente proceso de fabricación, producción y administración interna, para garantizar así la satisfacción del cliente y elevar la productividad de las organizaciones.
Para qué sirve la gestión de operaciones
El propósito principal de la gestión de operaciones en las empresas es hacer que sus actividades internas se cumplan de la mejor forma. Esto concierne a la propia organización, pero también incide en la percepción externa de la misma.
Al gestionar todas tus operaciones, te aseguras de que tu equipo trabaja de la forma esperada y de que las relaciones con tus clientes serán exitosas. De este modo, puedes optimizar tus actividades para reducir los costes derivados y, al mismo tiempo, aumentar la rentabilidad de tu empresa al cerrar más tratos comerciales.
En términos sencillos, la gestión de operaciones hace que tu empresa cumpla con sus objetivos. Por sí mismo, este factor deja ver la importancia de invertir tiempo y esfuerzo en mejorar la administración de tus recursos, actividades y relaciones con el cliente.
Importancia de la gestión de operaciones
La gestión de operaciones es de suma importancia para tu compañía o marca debido a que la manera en que vendes y entregas productos o servicios beneficia o perjudica tu reputación en tu sector. Pero no solo eso, la gestión de operaciones también sirve al interior de una compañía. Por ello, debes prestar atención a su buen manejo.
Por ejemplo, al implementar estrategias para la gestión interna, lograrás que tu equipo conozca a profundidad sus labores y se organice mejor para sacar adelante todas las encomiendas. A su vez, tu compañía enfrentará mejor las situaciones que se presenten y convertirán las experiencias e interacciones en situaciones más proactivas y dinámicas.
Por su parte, con la gestión de operación externa puedes obtener detalles del estado de tu economía y analizar las estrategias que más se ajusten al capital de tu empresa. Asimismo, podrás evaluar a la competencia para conocer las áreas de oportunidad y aprovechar aquellos puntos que no cubren con su operatividad. Gracias a ello, podrás adaptar tus estrategias de manera rápida y efectiva.
Tipos de gestión de operaciones
- Gestión de operaciones internas.
- Gestión de operaciones externas.
Gestión de operaciones internas
La gestión de operaciones internas tiene como objetivo monitorear, evaluar y optimizar todas las actividades que se realizan dentro de una empresa: acciones financieras; contrataciones de personal, delegación de responsabilidades; creación de cadenas productivas; fabricación y desarrollo de productos; entre muchas otras cosas.
Realizar este tipo de gestión te beneficia, sobre todo, en la competitividad de tus empleados, así como en la pericia que tu compañía desarrollará a lo largo del tiempo. Además, evitas la deserción constante de empleados, pues no sentirán que están perdidos, sin un trabajo específico o con una sobrecarga de tareas.
Por lo regular, la gestión de operaciones interna está asociada con el área de comunicación social o recursos humanos, cuya finalidad es ofrecer capacitación y bienestar a los empleados dentro del espacio de trabajo y organizar la estructura interna de la organización.
Gestión de operaciones externas
Por su parte, la gestión operativa externa está asociada al cliente, al capital y el análisis del mercado para crear mejores estrategias y cumplir con los objetivos definidos. Esto incluye el manejo de la relación con el cliente, la creación de estrategias de ventas y marketing, el estudio de la competencia y el seguimiento de las compras.
Este tipo de gestión busca satisfacer las necesidades de los consumidores mediante un servicio integral que, desde la atención de los empleados hasta la calidad del producto o servicio, cumpla con sus expectativas.
Es común que la gestión de operaciones externas dependa de los agentes que interactúan con el mercado, como son los gestores de ventas, los analistas y los representantes empresariales. Con una estrategia orientada al cliente, detectarás a la audiencia interesada en ti y diseñarás mensajes personalizados para atraerla y generar mayores oportunidades de venta.
Características de la gestión de operaciones
Si bien, cada empresa es responsable de desarrollar su propia estrategia para la gestión de operaciones, existen algunos puntos en común que toda administración debe poseer:
Busca reducir costes
Uno de los puntos principales en una compañía es obtener mayores ingresos con costes reducidos. Implementar una buena gestión de operaciones ayuda a detectar cuáles son las herramientas adecuadas para una mejor administración financiera. En este aspecto, entra la gestión de inventario, envíos, fabricación, entre otros. Esto, a la vez, te permite ahorrar capital al eliminar salidas de dinero innecesarias.
Requiere análisis de datos
También, analizar las actuales estrategias de las empresas para encontrar sus áreas de oportunidad y optimizarlas. Para esto, deben investigar el mercado y detectar las posibilidades viables y las zonas donde hay mayores riesgos de perder dinero, ya sea por mala coordinación, materias de mala calidad, entre otras razones.
Es preventiva
Una estrategia para la gestión de empresas debe funcionar como un plan a futuro. Esto significa que una buena gestión de operaciones tiene que crear manuales, programas o protocolos de trabajo que deban cumplirse por un tiempo o, en su caso, indefinidamente. De esta manera, se podrá implementar una estrategia operativa que permita alcanzar las ventas deseadas a lo largo de la semana, mes o año.
Tiene un enfoque integral
Una buena administración de operaciones consiste en planear todo el proceso que lleva a una empresa a ofrecer un producto a los clientes: desde su creación, si será importado, cuánto costará, si se mantendrá en su almacén, si lo ofreces en una sucursal física o en línea, cómo es vendido, de qué forma se producirá, etc. Todo el proceso debe estar en el plan para que no pierdas tiempo y no hagas esperar a tu comprador y, por ende, no desconfíe de tu marca.
Aprovecha el talento empresarial
La gestión de operaciones en empresas se basa en sacar el mayor provecho del talento de un equipo para hacer que una empresa funcione. Por ello, las organizaciones deben contar con personal capaz de resolver las diferentes dudas de los clientes para generar confianza, deleitarlos y atraer a más personas. Asimismo, su personal debe estar comprometido con los objetivos de la empresa porque, de otro modo, se puede perder la dirección.
Requiere liderazgo
Es vital que dentro de tu empresa también cuentes con un área o un responsable de la gestión de operaciones. Esta persona tiene que analizar el mercado y las tendencias actuales para mantener la evolución del negocio y para que pueda adaptar tu negocio a los cambios tanto buenos, como malos que se presenten.
Los 9 principios de la gestión de operaciones
La gestión de operaciones cuenta con una cantidad de principios que hacen posible su funcionamiento. Aquí te mencionamos cuáles son los fundamentales que debes contemplar al momento de iniciar tu estrategia.
- Organización: este principio es el núcleo de la gestión de operaciones, pues sirve para que todos los elementos incluidos en la elaboración de productos o servicios estén bien destinados y organizados entre tu equipo de trabajo. Así, todos darán un resultado positivo que se reflejará en mayores ganancias para tu empresa.
- Profesionalismo: convertir la gestión de operaciones en un modelo profesional hace que tu empresa sea eficaz y formal en todo el proceso de producción. Esto beneficia a la imagen de tu marca y favorece la confianza de los clientes porque pueden sentirse seguros de que están invirtiendo su dinero en una compañía que no los va a defraudar con el producto, su entrega y que cubrirá sus necesidades.
- Confianza: la gestión de operaciones debe crear confianza, pero no solo en los clientes, sino también en su equipo de trabajo. Una compañía debe creer en las capacidades de su personal para lograr las metas de venta o de ingresos. Esto mismo ocurre a la inversa, pues el 93 % de los empleados quieren trabajar en empresas que tengan un propósito y la certeza de que sus esfuerzos serán retribuidos.
- Innovación: Si una compañía no realiza cambios en su manera de manejar sus productos o servicios y cómo los vende, puede afectar, de manera importante, los ingresos. Esto significa que debe mantenerse actualizada conforme a los cambios de comportamiento y necesidades de los consumidores para satisfacer ambos aspectos.
- Estrategia: una empresa tendrá que pensar en tendencias, nuevos proyectos e ideas para desarrollar a lo largo del tiempo, así como una estrategia operativa que beneficie a la organización a corto, mediano o largo plazo.
- Realismo: como organización, considera que tienes ciertas limitaciones. No detectarlas y querer abarcar más clientes puede resultar contraproducente porque podrías perder dinero y tiempo.
- Conocimiento de la competencia: conoce a la competencia de su propio sector, entiende cuál ha sido su éxito y en dónde ha fallado para que puedes destacar al ofrecer mejores prácticas, productos o servicios y atención al cliente.
- Superación de expectativas: cada vez que un consumidor realiza una nueva compra, los negocios deben concebir que esa experiencia sea de excelente calidad. De lograrlo, la recompensa será (además de más ventas) obtener la lealtad y hasta recomendación del cliente.
- Flexibilidad: esto tiene mayor peso cuando una empresa brinda servicios, pues los tiempos y espacios para recibirlos no siempre compaginan con los del comprador. Por ello, si tu compañía mantiene una mayor flexibilidad, tendrá mayores oportunidades de obtener ingresos, tanto nuevos clientes como dinero.
Responsabilidades de la gestión de operaciones
La gestión de operaciones también implica responsabilidades que deben cumplirse (con la empresa y los clientes) para mantener en funcionamiento todos los engranajes de la compañía. A continuación, listamos una serie de actividades que esta área y la persona encargada tendrían que incluir dentro de sus funciones.
- Administración de recursos: la gestión de operaciones tiene como labores administrar recursos, tanto financieros como materiales, utilizados para la producción de artículos o de servicios específicos. Estos son asignados, ya sea por mes, trimestre, semestre o año.
- Priorización de inversiones: ligado a la administración de recursos, la gestión de operaciones debe encargarse de priorizar las inversiones que requiera el equipo operativo. Su responsabilidad es decidir si el presupuesto se asigna, en primer lugar, a los procesos productivos o a los administrativos. Debe analizar qué área requiere renovar equipo o materiales y, así, destinar el capital.
- Propuesta de planes: otra responsabilidad es la propuesta de planes o estrategias basados en lo que los clientes quieren y necesitan de los artículos que ofreces. Al tener una estrategia de cómo se va a vender el producto y servicio, es más probable que las compras se efectúen.
- Prevención de riesgos: la gestión de operaciones evita los riesgos en la operatividad. Si creas productos, esta área se encargará de mantener todo en orden para que las materias primas lleguen a tiempo, las herramientas sean funcionales, el lote de productos sea óptimo para la venta, que se muestre al público y se realice la venta. Un plan para evitar los riesgos te ayuda, en gran medida, para disminuir pérdidas monetarias, de clientes o socios.
- Entrega de productos: los clientes esperan sus productos en tiempo y forma, por lo que esta área asegura su entrega tal como se estableció. Cumplir con este objetivo ayuda a que los clientes queden satisfechos y sean fieles a tu marca.
- Definición de metas: tener un plan establecido para el alcance de metas determinadas (u objetivos operativos) le ofrece a tu equipo de trabajo un rumbo de lo que debe lograr para que la empresa continúe creciendo, tanto en reputación como en su economía.
- Nombramiento del equipo de trabajo: nombra al personal más competente y capacitado para las tareas que requiera la compañía. Por ello, el área de Recursos Humanos desempeña un papel importante a la hora de seleccionar al talento humano correcto. Es vital que los nuevos candidatos cuenten con las cualidades idóneas y se comprometan a largo plazo con la empresa.
- Nutrición de buenas relaciones internas: está al tanto de lo que ocurre al interior como al exterior de la compañía. Al interior, se encarga de mantener relaciones laborales amenas, sin fricciones, entre los elementos del equipo, pero vela, también, porque se cumpla el reglamento interno para mantener un orden.
- Creación de nuevas necesidades: cuando las compañías ya tienen productos o servicios que les dejan buenos ingresos, buscan ampliar su mercado y llegar a más gente. Por ello, la gestión de operaciones se encarga de crear nuevas necesidades para las personas (como nuevos productos o servicios interesantes que generen una atracción en los usuarios). Esto se consigue al estudiar tendencias y escuchar a los clientes para saber qué les gusta y qué podrías crear.
Indicadores de gestión operativa
Conoce las herramientas que pueden ayudarte a medir si tus estrategias están funcionando o no: los indicadores de gestión operativa. Revisemos los más útiles.
1. Indicadores de desempeño financiero
Son todos aquellos datos que evidencian si tu empresa está o no generando ganancias y que dejan ver cómo se utilizan los recursos de la organización. Estos sirven para evaluar la pertinencia de tus estrategias comerciales, el equilibrio entre costes y ganancias, así como la rentabilidad general de tu empresa.
Algunos indicadores que pueden ayudarte a medir tu desempeño financiero son:
- Coste de adquisición de clientes: evalúa qué tanto dinero inviertes para que un cliente adquiera tus productos o servicios. Con esta métrica, detectarás si estás gastando más dinero del que percibes.
- Retorno sobre la inversión: mide las utilidades de la organización e indica si un plan está funcionando correctamente o no.
- Tasa de ventas: refleja el volumen de operaciones comerciales concretadas en un tiempo determinado. De esta manera, sabes si tus acciones operativas están o no incidiendo en tu crecimiento.
2. Indicadores de desempeño comercial
Estos indicadores giran en torno a las relaciones que se establecen con el mercado: los procesos de ventas, atención al cliente y percepción de la marca. Con ellos, puedes saber si tu empresa tiene una buena presencia entre los consumidores y cómo puedes mejorar tus tareas para elevar tu nivel.
Algunos indicadores de desempeño comercial son:
- Índice de satisfacción del cliente: este valor te ayuda a saber si tu empresa cumple con las expectativas del cliente o no. Cuando su valor es bajo, debes evaluar la gestión de tus operaciones externas, como las de seguimiento o atención al cliente.
- Tiempo promedio de respuesta: un equipo que funciona de manera correcta ofrece tiempos de respuesta óptimos. De otro modo, tu empresa no está preparada para el volumen de clientes que tiene, por lo que hará falta mejorar las operaciones internas.
- Tiempo de resolución: con este valor, sabrás si tu organización trabaja de forma conjunta y eficiente para la resolución de demandas o solicitudes del cliente. Cuando no ocurre así, significa que tu compañía no tiene una buena operatividad.
3. Indicadores de calidad
Por su parte, los indicadores de calidad son aquellos que dejan ver si tus productos y servicios están cumpliendo con lo esperado por el cliente y por ti. Si existe calidad, tienes la certeza de que tu empresa funciona bien. Cuando no, es probable que algo esté fallando en tu gestión empresarial interna.
Algunos buenos indicadores de calidad para la gestión de operaciones son:
- Tasa de cobertura: relaciona las ofertas de mercado de tu empresa con las necesidades de los consumidores para evaluar si se ajustan o no.
- Retención de clientes: la retención es un buen indicador de que tus clientes se sienten satisfechos con tu servicio. Estos notan una buena gestión de operaciones externa.
- Tasa de abandono: es un indicador que permite saber si no estableces una buena relación con el cliente o si tus productos no cumplen con las expectativas.
4. Indicadores de eficiencia
Por último, algunos indicadores miden si la empresa está cumpliendo con sus esquemas y agendas internas. Este tipo de indicadores se nutren de la opinión de tus trabajadores, así como de los resultados que ofrecen. Esto sirve para conocer la calidad de la gestión de operaciones internas y para detectar mejoras.
- Cultura organizacional: conocer los valores, misión y visión de una organización puede no parecer crucial, pero es un factor determinante para saber si tu equipo rema en la misma dirección que tú. Evaluar si conocen tu cultura es esencial para ponerla en práctica.
- Tasa de cumplimiento: sirve para saber si tus colaboradores están o no entregando los resultados en tiempo. La medición de la tasa de cumplimiento ayuda a optimizar estrategias de organización interna y mantener las que funcionan.
- Satisfacción laboral: una gestión de operaciones interna no solo debe ser eficiente, sino que debe procurar que los trabajadores no tengan sobrecargas de trabajo y se encuentren en un ambiente seguro. Este dato es esencial para saber si la empresa realmente es eficiente o si solo es rápida.
Con estos puntos en mente, descubramos ahora cómo algunas herramientas pueden ayudarte a mantener el control de tus operaciones y a evaluar tu desempeño.
Herramientas de gestión de operaciones
Existen diversas herramientas en las que puedes apoyarte para tener una mejor gestión de operaciones en tu compañía. Estas no son meramente artefactos, maquinaria o un software especial para facilitar el proceso de creación o distribución (como podría ser un iPaaS o el método AMFE), también hay instrumentos y diagramas con los que podrás implementar la estrategia y visualizar ventajas, desventajas, fallos y aciertos en todo tu proceso.
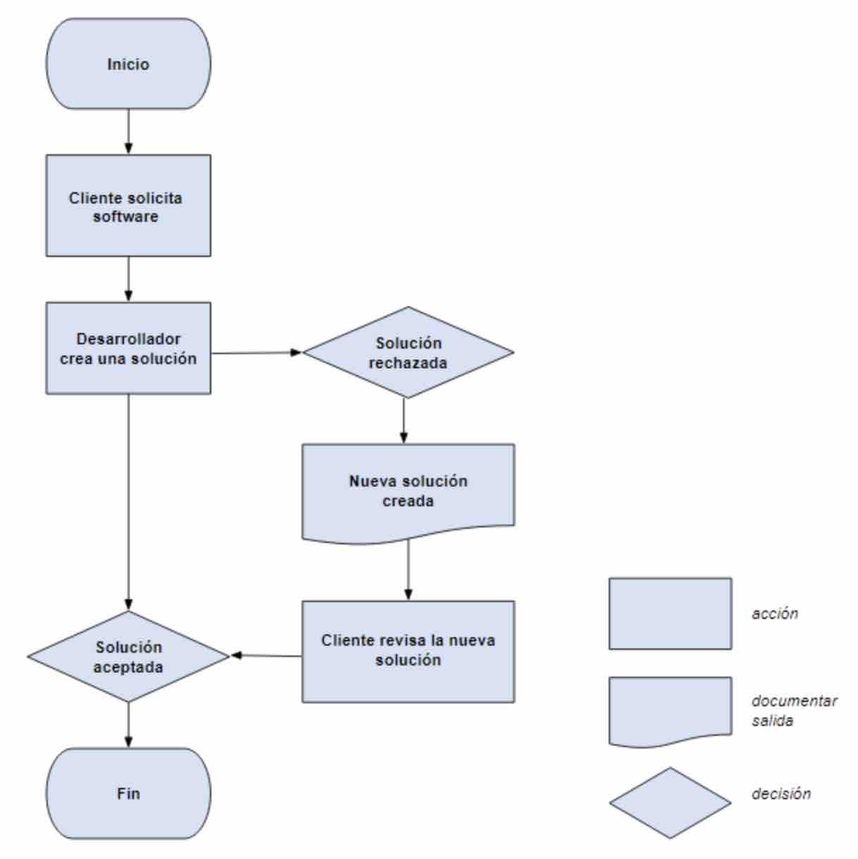
1. Diagrama de flujo
El diagrama de flujo es una especie de mapa conceptual que te permite observar el flujo o proceso de tus operaciones desde que comienzan hasta que finalizan. Al contar con un mapa estructurado, tienes la posibilidad de detectar las áreas donde hay retrasos, ya sea por los tiempos del personal, por falta de equipo de trabajo o porque no está bien planeado algún paso de tu gestión de operaciones.
Para elaborar un diagrama de flujo, debes definir la operación central que realizas y ramificar las otras actividades (en rectángulos o círculos) hasta llegar al final de la producción o la entrega del producto. Algunas herramientas pueden ayudarte a crear diagramas de flujo de procesos de manera mucho más fácil, como Google Slides. Por ejemplo, uno de sus beneficios es que te muestra las áreas de oportunidad para tu empresa y dónde funciona mejor.

Imagen de Epitech
2. Diagrama causa-efecto
Este diagrama, también conocido como diagrama de Ishikawa o espina de pescado, te ayuda a detectar las causas fundamentales que se encuentran detrás de un problema. Es decir, el motivo por el cual tienes un efecto, ya sea positivo o negativo.
Se utiliza más cuando tienes problemas en un área particular de la gestión de operaciones. Para usarlo, lo primero que debes hacer es plasmar a la derecha de una hoja o documento el problema (la cabeza del pez) y dibujar una línea horizontal hacia la izquierda.
Una vez detectado el problema, hay que desprender diagonales por toda la línea horizontal, las cuales son tus causas por las que el conflicto persiste en tu compañía. Al dibujar más y más ramificaciones, podrías llegar a la verdadera raíz de por qué ese sector no tiene el funcionamiento esperado.

Imagen de Emprender fácil
3. Histograma
Crear histogramas sirve para medir el crecimiento de tu compañía y saber en qué procesos puedes tener algunas fallas. Un histograma es una representación gráfica con estadísticas que muestran una gran cantidad de datos, resumidos en gráficos de barras que permiten analizar en qué parte de tu gestión de operaciones hay mayor actividad y en cuál no.
Puedes desarrollarlo en un software (incluso Excel cuenta con uno), en el que tengas los ejes «X» y «Y», donde vas a colocar tus variables y todos los rubros e ingresos que la gestión de operaciones monitoriza.
Una vez terminado el gráfico, tendrás los resultados en barras, que te ayudarán a medir cada valor y proceso de tu compañía para detectar fallas y dónde hay una producción eficaz. Uno de sus beneficios es que tienes la posibilidad de ingresar grandes cantidades de datos, por lo que no es necesario recurrir a operaciones manuales.

Imagen de Superprof
4. Diagrama de Pareto
Esta herramienta le permite a tu empresa descubrir qué problemas son los que debe resolver primero. Consiste en gráficos que se ordenan de mayor a menor. Su principal beneficio es detectar cuáles son los asuntos que deben revisarse, con urgencia, por encima de los que aún son minúsculos, pero que debes conocerlos desde un inicio.
La manera de hacer un diagrama de Pareto es determinar el problema a investigar, utilizar las hojas de verificación y llenarlas con los datos sobre las posibles causas del problema. Luego de calcular cuántas veces se ha reportado el mismo inconveniente, debes hacer el conteo y, así, conocer la suma de todos los problemas que tenga tu compañía en su producción. Al final, los datos obtenidos son los que, con mayor o menor frecuencia, se reportan.

Imagen de SPC
5. Hojas de verificación
Esta hoja (también conocida como hoja de control) es una herramienta de gestión de operaciones que te permite recopilar datos de la calidad de tu producto o servicio y de los procesos que realiza tu empresa para su presentación y entrega final al cliente.
Esta hoja de verificación tiene el beneficio de ayudarte a identificar los problemas, por los cuales, el proceso final (o sea, el del cliente satisfecho con su producto) no se culmina, ya sea por defectos, porque no recibió lo que esperaba, la factura está mal hecha y un largo etcétera de conflictos que puedan surgir en la operación de tu compañía.
Estas hojas son un tipo de formulario con diversas preguntas o enunciados para recoger la mayor cantidad de datos importantes y, así, descubrir los fallos. De igual manera, si tus productos no registran problemas, puedes saber si tu gestión de operaciones es idónea y debes continuar por ese camino.

Imagen de Calidad y ADR
6. Control de calidad
Este es un monitoreo más práctico, en el que uno o varios elementos de tu equipo de trabajo se encargan de inspeccionar los productos y la calidad con la que se producen.
Todos hemos escuchado alguna vez que el control de calidad de una compañía es muy bueno, que presta atención a ciertos detalles que otras empresas no y otras frases relacionadas. Este es el tipo de herramientas que debes asignar a tu personal. Con esta práctica, cuidarás más tus productos y los desperfectos no saldrán a la venta. Asimismo, puedes ahorrarte muchas quejas, cambios o devoluciones que mermen tu economía.
La calidad en un producto lo es todo. Por ello, tu gestión de operaciones debe tener en cuenta el control de calidad para entregar productos excelentes a tus usuarios, que son lo más importante para tu marca.

Imagen de Studocu
Cómo optimizar tu gestión de operaciones con HubSpot
La gestión de operaciones debe ser la parte más trabajada y cuidada de tu compañía. Parece que son muchos aspectos a considerar, pero muchos de estos procesos se pueden llevar a cabo de manera automática. Con HubSpot, puedes adoptar una de las mejores herramientas que te facilitarán la gestión de operaciones en tu empresa.
Ya sea que formes parte de un equipo central de gestión de ingresos o que realices operaciones para un solo departamento, el Software de Operaciones de HubSpot te brinda herramientas unificadas que conectan las apps, organizan los datos de todos tus clientes y automatizan los procesos empresariales en una sola plataforma de CRM. Así, conseguirás tener una empresa eficaz, alineada y flexible que ofrece una experiencia de primer nivel.
Con este software, es mucho más sencillo mantener sincronizados todos tus datos y en un mismo sitio, en lugar de tener hojas de cálculo para cada uno de tus proyectos y asignaciones. Asimismo, el sistema cuenta con herramientas para la limpieza y filtración de datos de calidad que te ayudará a mejorar y simplificar la gestión de tus equipos.
A medida que las empresas crecen, los sistemas comienzan a fallar. Cada equipo desarrolla sus propios procesos, los datos quedan aislados y la eficacia comienza a disminuir. Para crecer mejor, los equipos de operaciones necesitan herramientas que los dirijan hacia ese crecimiento desde el principio. Así, tu progreso será continuo y nunca se detendrá.
Gestión empresarial

