¿Alguna vez has construido un auto, bote o avión a escala? ¿O armado un mueble de IKEA? ¿O, quizá, jugaste con Legos en tu niñez (tal vez todavía de adulto, como muchos de nosotros)?
Si has hecho algo así, seguro encontraste un instructivo para saber cómo armar tu producto. Algunos son mejores que otros, pero se encargan de explicarte los pasos que necesitas dar para alcanzar tu meta.
Los puntos de contacto del cliente (o simplemente, puntos de contacto) funcionan de una forma similar. Representan interacciones importantes que ocurren a lo largo del recorrido del cliente. Al agruparlos cronológicamente se pinta un panorama completo de una experiencia del cliente promedio con tu negocio.
En este artículo, te explicaremos lo que son los puntos de contacto y el papel que desempeñan en los equipos de marketing y servicio al cliente. Luego, mostraremos una lista de ejemplos de puntos de contacto y técnicas comprobadas para que las utilices en tu negocio.
Crea la misión y visión de tu empresa
Descarga nuestra guía exclusiva para crear la misión y visión de tu empresa.
- Define tu misión y visión
- Conoce que debes evaluar para crear tu misión y visión
- Aprende a realizar una lluvia de ideas
- Ejemplos de misión y visión exitosos
Descargar ahora
Todos los campos son obligatorios.
Formulario no disponible
¿Qué son los puntos de contacto del cliente o touchpoints?
Los puntos de contacto son interacciones entre los negocios y los clientes que ocurren durante el recorrido del cliente. Estos momentos influyen de manera significativa en la experiencia del cliente, así como en la percepción de la marca. Al delinear los puntos de contacto clave en un mapa, los negocios pueden capitalizar oportunidades para optimizar su recorrido del cliente.
Los puntos de contacto del cliente suelen registrarse en un mapa de recorrido de cliente, o customer journey map. Se acomodan en orden cronológico para demostrar lo que es una experiencia habitual para los clientes en un negocio en particular.
Esto ayuda a los equipos de marketing y servicio al cliente a identificar aquellos puntos de contacto que causan fricción, para removerlos y mejorar el recorrido. ¿Tu empresa está familiarizada con esta herramienta? No te preocupes si tu respuesta es negativa: cuando le preguntamos a 800 empresas en España y América Latina, 413 de ellas (51,63 %) nos dijeron que el recorrido del cliente no estaba dentro de su vocabulario.
Esta es una oportunidad que puedes aprovechar, porque las ventajas de un customer journey map son varias:
- Ayuda a alinear tu negocio.
- Aumenta la retención del cliente.
- Construye momentos de deleite.
- Mejora tus mensajes para guiar a tu clientela.
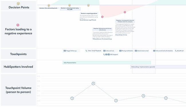
Este es un ejemplo de lo que un punto de contacto del cliente luce en un mapa de recorrido del cliente de HubSpot.

Mientras que esto es apenas una pequeña sección de un documento más grande, nos da una buena idea de lo útiles que son los puntos de contacto para los equipos de marketing y servicio al cliente. En el documento original, los puntos verdes representan interacciones que son positivas, y los rojos son los puntos de fricción. Los puntos amarillos son momentos en los que los clientes deben tomar decisiones, lo que los lleva a un punto verde o rojo.
Con este formato, podemos tener una vista general de diferentes puntos de contacto que ocurren en distintas etapas del recorrido del cliente. Esto hace más sencillo ubicar las áreas de tu negocio que pueden mejorarse para aumentar el deleite de tus clientes.
Echemos un vistazo a algunos ejemplos de puntos de contacto del cliente.
20 ejemplos de puntos de contacto del cliente
- Redes sociales
- Anuncios online
- Contenido de marketing digital
- Eventos de la empresa
- Referencias de conocidos
- Conversaciones con representantes de la empresa
- Catálogos de producto
- Comercio electrónico
- Reseñas de producto
- Punto de venta
- Cartas de agradecimiento
- Encuestas de retroalimentación de producto
- Emails de upsell y cross-sell
- Acciones de cobro
- Renovación de suscripciones
- Canales de apoyo para el cliente
- Programas para el éxito del cliente
- Bienvenida del cliente
- Programas de lealtad para el cliente
- Recursos de autoservicio
Segmentamos esta lista para abarcar puntos de contacto que suceden antes, durante y después de una compra. Además, añadimos una sección que es específica para los equipos de atención al cliente.
Puntos de contacto antes de la compra
1. Redes sociales
Las redes sociales podrían incluirse en cada sección de esta lista, pero se utilizan más en la adquisición de clientes. Eso es porque las redes sociales tienen una buena proporción costo-desempeño y alcanzan a una gran porción de tu audiencia objetivo. Puedes utilizarlas para promover tus productos, construir relaciones con los clientes y aumentar la reputación de tu marca.
2. Anuncios online
¿Has notado los anuncios en banner que ves en la parte superior o en los costados de un sitio web? Esos son puntos de contacto que dirigen a tus prospectos de vuelta a tu sitio. Para algunas marcas, como Best Buy, es una manera efectiva de llevar tráfico a sus páginas.

3. Contenido de marketing digital
Además de los anuncios, el contenido de marketing digital se refiere a cualquier material que tu empresa publica en línea para promover su marca. Estos materiales pueden ser videos, infografías o artículos de blog, como el que lees ahora.
4. Eventos de la empresa
Si eres miembro de un equipo de marketing o de ventas, tal vez ya asististe a una conferencia en la que estuviste al frente de un stand para promover tu empresa. Estos eventos son una manera excelente de dar a conocer tu marca a clientes que todavía no estaban al tanto de ella.
Un ejemplo es INBOUND, donde empresas de todo el mundo se reúnen para discutir temas alrededor del marketing, ventas, servicio al cliente y otros. Es una gran oportunidad para que las y los líderes de los negocios se conecten con nuevos socios y descubran estrategias que impulsen el crecimiento de sus organizaciones.

5. Recomendaciones de conocidos
No es un secreto que los clientes confían más en sus conocidos que en tus anuncios. El 83 % de los clientes dicen que sus amigos y familia son sus fuentes más confiables para referencias. Esto hace muy importante que los negocios se concentren en el marketing de boca en boca si desean que se les perciba dignos de confianza.
Puntos de contacto durante una compra
6. Conversaciones con representantes de la empresa
El punto de contacto más directo que tienes con tus clientes son las interacciones en persona. Estas conversaciones que se llevan a cabo en tus tiendas tienen un impacto inmediato en la decisión de compra del cliente.
Según la encuesta realizada por nosotros, el 25,38 % de los participantes experimenta una mayor tasa de abandono por parte de los prospectos cuando buscan solución de dudas respecto al producto. Por lo tanto, estas interacciones son clave.
7. Catálogos de producto
Ya sea que los tengas en línea o impresos, los catálogos son un medio excelente para mostrar tu línea de producto. Una imagen del producto, junto a una descripción atractiva, le da al cliente todo lo que necesita saber antes de realizar una compra.
Puedes eliminar la fricción incluyendo llamadas a la acción en la página que permitan agregar el producto al carrito de compra, como el ejemplo de abajo.

8. Comercio electrónico
Para muchos negocios, el comercio electrónico (o ecommerce) es una manera eficiente de adquirir clientes y cerrar tratos. Eso es así porque se puede acceder a los sitios web desde cualquier parte del mundo, lo que hace posible para una pyme en cierta locación proveer productos y servicios a un cliente que esté del otro lado del planeta.
Comprender los diferentes puntos de contacto en un ecommerce puede mejorar dramáticamente la experiencia del cliente para empresas SaaS y otras.
9. Reseñas de producto
En la era digital del momento, las reseñas de producto ya no son un punto de contacto de preventa. Ahora, los clientes cuentan con dispositivos inteligentes donde pueden leer reseñas mientras compran en tus tiendas. Además, algunos minoristas en línea incluyen reseñas en la página de cotización, para que conozcas lo que otras personas opinan sin que tengas que salir de ahí. Este es un ejemplo de ese tipo de punto de contacto:

10. Punto de venta
Este es el último punto de contacto que tus clientes tendrán antes de hacer la compra, porque es donde tu representante de ventas explica a tu cliente por qué necesita el producto. Para muchos negocios, este es un paso trascendental en su recorrido del cliente.
Puntos de venta después de la compra
11. Cartas de agradecimiento
Una manera efectiva de construir una relación con tus clientes es darles seguimiento con una carta de agradecimiento. Puede ser un correo electrónico o, si es posible, una nota escrita a mano para dar las gracias a los clientes por su compra. Es una gran manera de demostrarles que te importan y deseas mantener una relación a largo plazo con ellos.
12. Encuestas de retroalimentación de producto
Las encuestas de retroalimentación de producto se envían después de una compra y evalúan la experiencia del cliente con ese artículo o servicio. Si el cliente deja una reseña negativa, la empresa lo contacta para conocer cuál fue el problema. Luego, manda esta información al equipo de desarrollo de producto, mismo que hace mejoras en la siguiente versión del mismo.
13. Emails de upsell y cross-sell
Las necesidades de un cliente no desaparecen después de hacer una compra. De hecho, algunas personas tienen necesidades adicionales una vez que comienzan a utilizar tu producto.
Esto presenta una oportunidad para que implementes una estrategia de upsell o cross-sell a tus clientes, para que adquieran artículos adicionales o premium en tu tienda. Puedes ver un ejemplo de esto aquí abajo:

14. Acciones de cobro
El cobro es, generalmente, un punto de contacto ignorado en esta lista. Quizá porque sucede después de que se hace una compra y no tiene influencia directa en la decisión del cliente para adquirir tu producto. Sin embargo, sigue siendo un paso importante en el recorrido del cliente, porque una experiencia negativa puede resultar en una pérdida de cliente si no se gestiona adecuadamente.
15. Renovación de suscripciones
Si eres un negocio que depende de suscripciones, las renovaciones son cruciales para tu modelo de ingresos. Necesitas que las personas renueven sus suscripciones para mantener un crecimiento sostenido en tu negocio. Esto hace clave que elimines tanta fricción como te sea posible para el proceso de renovación. Después de todo, debería ser simple para un cliente existente continuar siéndolo una vez que su contrato vence.
Puntos de contacto en el servicio al cliente
16. Canales de apoyo para el cliente
Los canales de apoyo para el cliente son cualquier plataforma que tus agentes de servicio utilizan para comunicarse con los clientes. Esto incluye chat, correo electrónico, teléfono, redes sociales, sitios de reseñas y otros. Los negocios necesitan invertir en soporte omnicanal si desean crear una experiencia idónea para sus consumidores.
17. Programas para el éxito del cliente
Los programas para el éxito del cliente tienen una variedad de puntos de contacto. Cuando el departamento de éxito del cliente reconoce un problema potencial, se acercan a los clientes para notificarles el problema y ofrecer una solución. Esto demuestra un compromiso con las metas de los consumidores, que a su vez construye una relación a largo plazo.
18. Bienvenida del cliente
La bienvenida del cliente, o customer onboarding, es un punto de contacto popular para los equipos de servicio en tanto que muchos clientes abandonan los productos al poco tiempo de comprarlos. Eso se debe a que no saben cómo usarlo o no tienen tiempo para aprender a utilizarlo. Ambos casos resultan en la pérdida de clientes, o churn, lo que hace esencial para las empresas invertir en programas de bienvenida efectivos.
19. Programas de lealtad para el cliente
Los programas de lealtad son otro punto de contacto importante que los equipos de servicio deberían tomar en consideración. Estos programas refuerzan la relación con un cliente y lo convierten en un promotor de por vida. Al incentivar a las personas con recompensas exclusivas y descuentos, será más probable que compartan reseñas positivas de tu negocio.
20. Recursos de autoservicio
Cuando los clientes tienen prisa o solo tienen una rápida pregunta para tu equipo de soporte y apoyo, no quieren pasar 20 minutos esperando en línea por un representante. En lugar de eso, puedes ofrecer recursos de autoservicio que describan los pasos para que tus clientes resuelvan sus problemas por sí mismos. De ese modo, no dependen de tu equipo de servicio para obtener respuestas y pueden encontrar soluciones a su propio ritmo, lo que hace tu producto más conveniente y fácil de utilizar.
Todos estos puntos de contacto son esenciales para crear un recorrido del comprador sólido. Pero ¿cómo los usas en tu negocio? Sigue leyendo.
Cómo utilizar los puntos de contacto en tu negocio
Al implementar puntos de contacto del cliente, mejorarás su experiencia exponencial. Pero no todos los puntos de contacto son adecuados para tu empresa. Por ejemplo, si eres un negocio SaaS es posible que no tengas un catálogo en línea. Y si gestionas el negocio sin la ayuda de nadie más, probablemente tus clientes no tendrán interacciones con un equipo de ventas.
Para crear un mapa de puntos de contacto del cliente, sigue los siguientes pasos.
1. Ponte en los zapatos de tus clientes
Antes que nada, ponte en los zapatos de tus clientes y visualiza los pasos que deben dar a medida que hacen una decisión de compra. ¿Dónde buscan primero? ¿Cómo llegan a una decisión de compra? ¿Y qué hacen si encuentran problemas cuando usan el producto?
Echemos un vistazo a un ejemplo de recorrido del cliente.
- El cliente descubre un problema y busca maneras de resolverlo.
- Después de encontrar una solución, busca por un producto en particular. Revisa los listados de producto en Google, luego explora ofertas en sitios minoristas, como Amazon.
- Lee reseñas del producto.
- Cuando encuentra suficiente información, compra el producto.
- Usa el producto, pero se presenta un problema. Busca artículos y recursos que le digan cómo resolverlo por él mismo.
- Contacta a un representante de servicio al cliente.
Ahora, empata cada una de estas acciones del cliente a un punto de contacto específico. Así es como luce:
- Punto de contacto uno: un blog robusto que abarca problemas que tus clientes investigan comúnmente.
- Punto de contacto dos: una serie de anuncios pagados en páginas de producto de Google y Amazon.
- Punto de contacto tres: una colección de reseñas de producto sin patrocinio en su sitio web.
- Punto de contacto cuatro: un portal de cliente que permite que los consumidores revisen y vean el estado de su orden.
- Punto de contacto cinco: opciones de autoservicio, como bases de conocimiento y tutoriales de producto.
- Punto de contacto seis: un portal de servicio al cliente fácil de encontrar o un número telefónico que les permita ponerse en contacto.
2. Decide lo que es factible, según el tamaño de tu empresa y presupuesto
Ahora que tienes una idea de los recursos e información que tus clientes necesitarán en su recorrido, es mejor decidir cuáles son los más fáciles de implementar, según el tamaño de tu empresa y su presupuesto.
Si vendes un producto complicado, pero tienes un negocio unipersonal, invertir en un servicio de atención a gran escala con bases de conocimiento y funciones de creación de tickets tal vez no sea factible. Pero podrías comenzar añadiendo un chat en vivo.
La clave es encontrar una alternativa que sea fácil de adoptar por ti y tu equipo, y que sea escalable a medida que tu negocio crece. No quieres sentirte limitado después de que tu estrategia de puntos de contacto del cliente te dé resultados positivos.
3. Establece tareas de puntos de contacto
Decidir los puntos de contacto es una cosa, pero traducirlos a tareas accionables es otra. Ya decidiste lo que es factible, ahora es momento de convertirlo en acciones.
Así es como puede lucir para el ejemplo que mencionamos arriba.
Tareas del primer punto de contacto:
- Crear una sólida estrategia de contenido de blog que dé soluciones al cliente.
- Decidir las primeras cinco publicaciones, que serán publicadas en cuatro semanas.
- Contratar cuatro redactores autónomos para escribir el contenido.
- Usar el equipo de marketing para aprovechar buyer personas y datos actuales de adquisición de clientes.
Tareas del segundo punto de contacto:
- Crear una cuenta de Google Merchant Center y otra de vendedor de Amazon.
- Escribir descripciones únicas para cada producto, usando los servicios de dos redactores externos.
- Incluir fotos del producto e información general como especificaciones, país de origen, calificación de sustentabilidad y otros.
- Agregar listados de producto a Google y Amazon.
Tareas del tercer punto de contacto:
- Añadir reseñas de producto en el sitio usando un plugin de WordPress u otra solución.
- Invitar a clientes actuales a escribir reseñas ofreciéndoles un descuento del 10 % en compras futuras.
- Responder las reseñas a medida que lleguen para que los prospectos comprueben que la marca está activa.
Continúa con la lista de puntos de contacto, añadiendo tareas hasta que tengas un control al que todo tu equipo pueda darle seguimiento.
4. Aprovecha herramientas de software para automatizar tareas de puntos de contacto
Usa software de marketing, ventas y servicio para asegurar que las tareas de puntos de contacto corran fluidamente con muy poca intervención humana.
Digamos que decidiste invertir en marketing de redes sociales como tu primer punto de contacto, pero tienes un equipo de marketing de tres personas, y no sabes cómo empezar. Puedes considerar una herramienta de gestión de redes sociales, como el Social Inbox de HubSpot (incluido en Marketing Hub). Y si tu equipo es nuevo en la gestión de redes sociales, puedes organizar que todos tomen un curso de certificación en esa área.
Si decidiste que uno de los puntos de contacto de tu cliente es chatear con un representante de ventas, invertirás en un CRM que ayude a tu equipo de ventas a darles seguimiento a todas las comunicaciones y que programe automáticamente llamadas de seguimiento.
Esto tiene bastante lógica, porque las interacciones y acciones que se realizan en marketing, ventas y servicio al cliente se complementan. Las respuestas que las empresas nos dieron en un nuestro estudio más reciente así lo demuestra: 52,88 % de ellas dijeron que esta tríada trabaja «en conjunto en diversos proyectos y comparten objetivos en común».
Si uno de tus puntos de contacto es un descuento que se entrega por correo electrónico, querrás enviarle el mensaje automáticamente usando un software de email marketing. No necesitas escribir de manera manual cada correo y enviarlo a cada cliente.
Y si uno de tus puntos de contacto es un servicio de atención fácil de encontrar, invierte en un software de servicio al cliente que pueda atender tickets, e incluso resolver simples consultas con un chatbot de servicio al cliente.
Estas herramientas pueden ayudarte a agilizar el proceso de los puntos de contacto de tus clientes para que progrese con el mínimo de intervención por parte de tu equipo. De esa manera, a medida que atiendas a más clientes, ningún punto de contacto se perderá en el camino.
Al utilizar los puntos de contacto del cliente, puedes tener un papel relevante en cada etapa del recorrido del cliente. Nada se deja a la suerte. En su lugar, provees información oportuna dirigida al instante. Sin importar si tienes un negocio unipersonal o un equipo empresarial, deberías utilizar estos puntos de contacto para mejorar la experiencia del cliente, empoderándote para retener más clientes y crecer mejor.